XmlBeanFactory继承自DefaultListableBeanFactory,而DefaultListableBeanFactory是整个bean加载的核心部分,是Spring注册及加载bean的默认实现,对于XmlBeanFactory,使用了自定义的XML读取器XmlBeanDefinitionReader,实现了个性化的BeanDefinitionReader读取。

前言

作为Spring源码的第一篇,首先先简单介绍Spring的整体架构
1.png

  1. Core Container(核心容器)
    它包含了Core、Beans、Context和Expression Language模块。
    Core和Beans模块是框架的基础部分,提供控制反转和依赖注入特性。基础概念是BeanFactory,它提供对Factory模式的经典实现来消除对程序性单例模式的需要,并真正地允许你从程序逻辑中分离出依赖关系和配置。Core模块主要包含Spring模块基本的核心工具类,Context模块构建于Core和Beans模块基础之上,提供一种类似于JDNI注册器的框架式的对象访问方法。ApplicationContext接口是Context模块的关键。
  2. Data Access / Integration
    包含了JDBC、ORM、OXM、JMS和Transaction模块。
    ORM模块为流行的对象-关系映射API,如JPA、JDO、Hibernate、iBatis等,提供了一个交互层。
  3. WEB
    Web上下文模块建立在应用程序上下文模块之上,为基于Web的应用程序提供了上下文。
  4. AOP
    它让你可以定义例如方法拦截器和切点,从而将逻辑代码分开,降低它们之间的耦合性。Spring AOP模块为基于Spring的应用程序中的对象提供了事务管理服务,通过使用Spring AOP,不用依赖EJB组件,就可以将声明性事务管理集成到应用程序中。

Bean容器

bean是Spring中最核心的东西,因为Spring就像是个大水桶,而bean就像是容器中的水,水桶脱离了水也就没什么作用了。在这里我讲解一下利用读取XML文件进行Bean容器的基本实现。
2.png

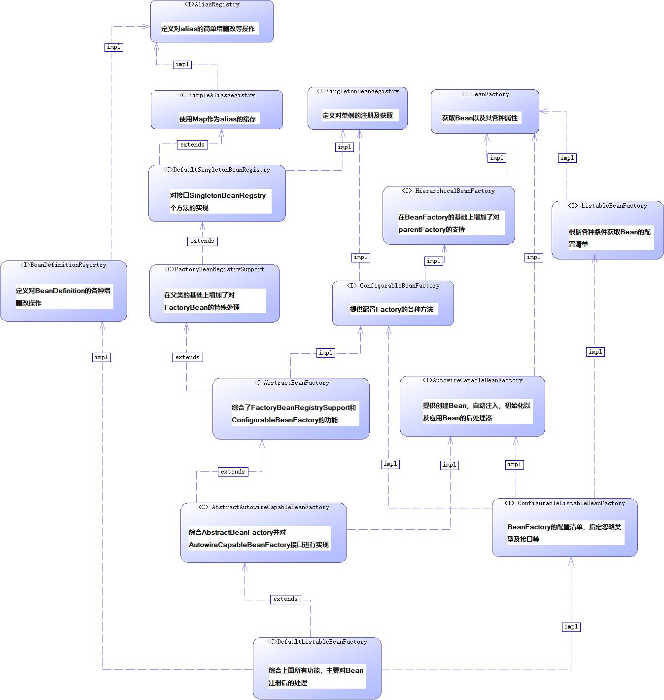
核心类一: DefaultListableBeanFactory

XmlBeanFactory继承自DefaultListableBeanFactory,而DefaultListableBeanFactory是整个bean加载的核心部分,是Spring注册及加载bean的默认实现,对于XmlBeanFactory,使用了自定义的XML读取器XmlBeanDefinitionReader,实现了个性化的BeanDefinitionReader读取。
现在先简单介绍上图中各个类的作用,具体的使用信息在后面的文章会讲到。

  • singletonBeanRegistry: 定义对单例的注册及获取。
  • BeanFactory: 定义获取bean及bean的各种属性。
  • DefaultSingletonBeanRegistry: 对接口SingletonBeanRegistry各函数的实现。
  • HierarchicalBeanFactory: 继承BeanFactory,增加了对parentFactory的支持。
  • BeanDefinitionRegistry: 定义对BeanDefinition的各种增删改操作。
  • ConfigurableBeanFactory: 提供配置Factory的各种方法。
  • ListableBeanFactory: 根据各种 条件获取bean的配置清单。
  • AutowireCapableBeanFactory: 提供创建bean、自动注入、初始化以及应用bean的后处理器。
    DefaultListableBeanFactory综合了上面的所有功能,主要是对bean注册后的处理。

XmlBeanFactory对DefaultListableBeanFactory类进行了扩展,主要用于从XML文档中读取BeanDefinition,以及注册及获取bean。

核心类二: XmlBeanDefinitionReader
对资源文件进行读取、解析及注册
简单介绍该类继承的抽象类和接口

  • ResourceLoader: 定义资源加载器,主要应用于根据给定的资源文件地址返回对应的Resource.
  • BeanDefinitionReader: 主要定义资源文件读取并转换为BeanDefinition的各个功能。
  • BeanDefinitionDocumentReader: 定义读取Document并注册BeanDefinition.

    容器的基础XmlBeanFactory

    当前获取创建beanFactory的代码如下

    BeanFactory bf = new XmlBeanFactory(new ClassPathResource(“beanFactoryTest.xml”))

首先,读取配置文件,用ClassPathResource进行封装。
在Java中,将不同来源的资源抽象成URL,通过注册不同的handler来处理不同来源的资源的读取逻辑。Spring抽象出一个统一的接口来对这些底层资源进行统一访问,即Resource.

1
2
3
4
5
6
7
8
9
10
11
12
13
14
15
16
17
public interface InputStreamSource { 
InputStream getInputStream() throws IOException;
}

public interface Resource extends InputStreamSource {
boolean exists();
boolean isReadable();
boolean isOpen();
URL getURL() throws IOException;
URI getURI() throws IOException;
File getFile() throws IOException;
long contentLength() throws IOException;
long lastModified() throws IOException;
Resource createRelative(String relativePath) throws IOException;
String getFilename();
String getDescription();
}

对不同来源的资源文件都有相应的Resource实现:

  • 文件 FileSystemResource
  • Classpath资源 ClassPathResource
  • URL资源 UrlResource
  • InputStream资源 InputStreamResource
  • Byte数组 ByteArrayResource
  1. XmlBeanFactory loadBeanDefinitions(Resource) –> 进行资源加载
1
2
3
4
5
6
7
8
9
10
11
12
13
14
15
private final XmlBeanDefinitionReader reader = new XmlBeanDefinitionReader(this);

public XmlBeanFactory(Resource resource) throws BeansException {
this(resource, null);
}
public XmlBeanFactory(Resource resource, BeanFactory parentBeanFactory) throws BeansException {
super(parentBeanFactory);
this.reader.loadBeanDefinitions(resource);
}


@Override
public int loadBeanDefinitions(Resource resource) throws BeanDefinitionStoreException {
return loadBeanDefinitions(new EncodedResource(resource));
}

从上面可知,主要加载Bean的步骤

  • 封装资源文件,当进入XmlBeanDefinitionReader后首先对参数Resource使用EncodedResource类进行封装。
  • 获取输入流。从Resource中获取对应的InputStream并构造InputSource
  • 通过构造的InputSource实例和Resource实例继续调用函数doLoadBeanDefinitions.
1
2
3
4
5
6
7
8
9
10
11
12
13
14
15
16
17
18
19
20
21
22
23
24
25
26
27
28
29
30
31
32
33
34
35
36
37
38
39
40
41
public int loadBeanDefinitions(EncodedResource encodedResource) throws BeanDefinitionStoreException {
Assert.notNull(encodedResource, "EncodedResource must not be null");
if (logger.isInfoEnabled()) {
logger.info("Loading XML bean definitions from " + encodedResource);
}
//通过属性来记录已经加载的资源
Set<EncodedResource> currentResources = this.resourcesCurrentlyBeingLoaded.get();
if (currentResources == null) {
currentResources = new HashSet<>(4);
this.resourcesCurrentlyBeingLoaded.set(currentResources);
}
if (!currentResources.add(encodedResource)) {
throw new BeanDefinitionStoreException(
"Detected cyclic loading of " + encodedResource + " - check your import definitions!");
}
try {
//从encodedResource中获取封装的Resource对象并再次从Resource中获取其中的inputStream
InputStream inputStream = encodedResource.getResource().getInputStream();
try {
InputSource inputSource = new InputSource(inputStream);
if (encodedResource.getEncoding() != null) {
inputSource.setEncoding(encodedResource.getEncoding());
}
//代码的核心方法
return doLoadBeanDefinitions(inputSource, encodedResource.getResource());
}
finally {
inputStream.close();
}
}
catch (IOException ex) {
throw new BeanDefinitionStoreException(
"IOException parsing XML document from " + encodedResource.getResource(), ex);
}
finally {
currentResources.remove(encodedResource);
if (currentResources.isEmpty()) {
this.resourcesCurrentlyBeingLoaded.remove();
}
}
}

核心代码doLoadBeanDefinitions

1
2
3
4
5
6
7
8
9
10
11
12
13
14
15
16
17
18
19
20
21
22
23
24
25
26
27
28
29
30
protected int doLoadBeanDefinitions(InputSource inputSource, Resource resource)
throws BeanDefinitionStoreException {
try {
Document doc = doLoadDocument(inputSource, resource);
return registerBeanDefinitions(doc, resource);
}
catch (BeanDefinitionStoreException ex) {
throw ex;
}
catch (SAXParseException ex) {
throw new XmlBeanDefinitionStoreException(resource.getDescription(),
"Line " + ex.getLineNumber() + " in XML document from " + resource + " is invalid", ex);
}
catch (SAXException ex) {
throw new XmlBeanDefinitionStoreException(resource.getDescription(),
"XML document from " + resource + " is invalid", ex);
}
catch (ParserConfigurationException ex) {
throw new BeanDefinitionStoreException(resource.getDescription(),
"Parser configuration exception parsing XML from " + resource, ex);
}
catch (IOException ex) {
throw new BeanDefinitionStoreException(resource.getDescription(),
"IOException parsing XML document from " + resource, ex);
}
catch (Throwable ex) {
throw new BeanDefinitionStoreException(resource.getDescription(),
"Unexpected exception parsing XML document from " + resource, ex);
}
}

主要步骤:

  1. 获取对XML文件的检验方式
  2. 加载XML文件,并得到对应的Document.
  3. 根据返回的Document注册Bean信息。
1
2
3
4
5
6
7
8
9
10
public int registerBeanDefinitions(Document doc, Resource resource) throws BeanDefinitionStoreException {
//为DefaultBeanDefinitionDocumentReader
BeanDefinitionDocumentReader documentReader = createBeanDefinitionDocumentReader();
//记录统计前的BeanDefinition
int countBefore = getRegistry().getBeanDefinitionCount();
//加载及注册Bean
documentReader.registerBeanDefinitions(doc, createReaderContext(resource));
//记录本次加载的BeanDefinition个数。
return getRegistry().getBeanDefinitionCount() - countBefore;
}

之后调用DefaultBeanDefinitionDocumentReader的registerBeanDefinitions()

1
2
3
4
5
6
7
@Override
public void registerBeanDefinitions(Document doc, XmlReaderContext readerContext) {
this.readerContext = readerContext;
logger.debug("Loading bean definitions");
Element root = doc.getDocumentElement();
doRegisterBeanDefinitions(root);
}

注意,下面是最最最核心的代码

1
2
3
4
5
6
7
8
9
10
11
12
13
14
15
16
17
18
19
20
21
22
23
24
25
26
27
28
29
30
31
32
33
protected void doRegisterBeanDefinitions(Element root) {
// Any nested <beans> elements will cause recursion in this method. In
// order to propagate and preserve <beans> default-* attributes correctly,
// keep track of the current (parent) delegate, which may be null. Create
// the new (child) delegate with a reference to the parent for fallback purposes,
// then ultimately reset this.delegate back to its original (parent) reference.
// this behavior emulates a stack of delegates without actually necessitating one.
//专门处理解析
BeanDefinitionParserDelegate parent = this.delegate;
this.delegate = createDelegate(getReaderContext(), root, parent);

if (this.delegate.isDefaultNamespace(root)) {
String profileSpec = root.getAttribute(PROFILE_ATTRIBUTE);
if (StringUtils.hasText(profileSpec)) {
String[] specifiedProfiles = StringUtils.tokenizeToStringArray(
profileSpec, BeanDefinitionParserDelegate.MULTI_VALUE_ATTRIBUTE_DELIMITERS);
if (!getReaderContext().getEnvironment().acceptsProfiles(specifiedProfiles)) {
if (logger.isInfoEnabled()) {
logger.info("Skipped XML bean definition file due to specified profiles [" + profileSpec +
"] not matching: " + getReaderContext().getResource());
}
return;
}
}
}
//解析前处理
preProcessXml(root);
parseBeanDefinitions(root, this.delegate);
//解析后处理
postProcessXml(root);

this.delegate = parent;
}

preProcessXml和postProcessXml是两个抽象方法,是为了子类而设计的,这是设计模式的模板方法模式,如果子类想在Bean解析前后做一些处理,那么只需处理这两个方法即可。

1
2
3
4
5
6
7
8
9
10
11
12
13
14
15
16
17
18
19
20
21
22
protected void parseBeanDefinitions(Element root, BeanDefinitionParserDelegate delegate) {
if (delegate.isDefaultNamespace(root)) {
NodeList nl = root.getChildNodes();
for (int i = 0; i < nl.getLength(); i++) {
Node node = nl.item(i);
if (node instanceof Element) {
Element ele = (Element) node;
if (delegate.isDefaultNamespace(ele)) {
//对bean处理。
parseDefaultElement(ele, delegate);
}
else {
//对bean处理
delegate.parseCustomElement(ele);
}
}
}
}
else {
delegate.parseCustomElement(root);
}
}

如果采用Spring默认的配置,Spring当然知道怎么做,但是如果是自定义的,那么就需要用户实现一些接口及配置了。具体的元素解析在下一篇编写。